安心サポート「実用性×生産性の向上」
見える、わかる、支える。 あなただけの看護計画

【STEP 1】状態の見える化
利用初日から情報をピックアップし、関連図として可視化。
複雑な状態も、ひと目で把握できます。
【STEP 2】徹底したアセスメント
生活背景、性格、社会資源まで細部まで分析。
「何が問題で、何が必要か」を明確にし、優先順位をつけます。
【STEP 3】個別最適な計画とサービス
あなただけの看護計画を作成し、最適なサービスをご提案。
月1回の評価・見直しで、質の高いケアを継続的に提供します。
→ だから、安心した日常生活が送れる
利用初日から情報をピックアップし、関連図として可視化。
複雑な状態も、ひと目で把握できます。
【STEP 2】徹底したアセスメント
生活背景、性格、社会資源まで細部まで分析。
「何が問題で、何が必要か」を明確にし、優先順位をつけます。
【STEP 3】個別最適な計画とサービス
あなただけの看護計画を作成し、最適なサービスをご提案。
月1回の評価・見直しで、質の高いケアを継続的に提供します。
→ だから、安心した日常生活が送れる
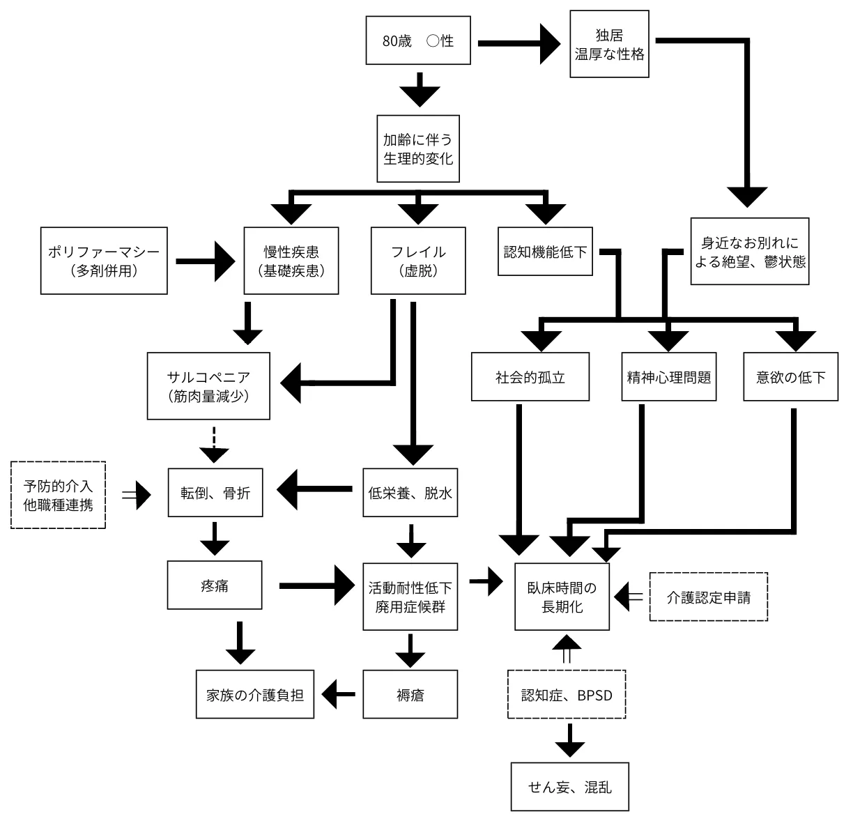
関連図の参考例

月1回の包括的見直しポイント
• 身体機能:体重、筋力、バランス、バイタルサイン
• 栄養状態:食事摂取量、アルブミン値、BMI
• 認知機能:MMSEやHDS-Rによる評価
• 精神状態:うつスケール、意欲、睡眠状態
• 社会参加:外出頻度、交流状況、趣味活動
• ADL・IADL:自立度、介助の必要性
• 服薬状況:副作用、飲み忘れ、多剤併用
• 家族状況:介護負担度、経済状況、サポート体制
多職種連携のポイント
• 医師:診断、治療方針、処方見直し
• 看護師:日常的な健康管理、服薬支援
• 理学療法士:運動機能評価、リハビリ計画
• 作業療法士:ADL訓練、認知リハビリ
• 管理栄養士:栄養評価、食事指導
• 薬剤師:薬剤管理、相互作用確認
• MSW:社会資源活用、制度利用支援
• ケアマネジャー:ケアプラン作成、調整 etc.
このトータルサポートシステムがあるからこそ、私たちは皆様に
寄り添い続けることができます。
• 身体機能:体重、筋力、バランス、バイタルサイン
• 栄養状態:食事摂取量、アルブミン値、BMI
• 認知機能:MMSEやHDS-Rによる評価
• 精神状態:うつスケール、意欲、睡眠状態
• 社会参加:外出頻度、交流状況、趣味活動
• ADL・IADL:自立度、介助の必要性
• 服薬状況:副作用、飲み忘れ、多剤併用
• 家族状況:介護負担度、経済状況、サポート体制
多職種連携のポイント
• 医師:診断、治療方針、処方見直し
• 看護師:日常的な健康管理、服薬支援
• 理学療法士:運動機能評価、リハビリ計画
• 作業療法士:ADL訓練、認知リハビリ
• 管理栄養士:栄養評価、食事指導
• 薬剤師:薬剤管理、相互作用確認
• MSW:社会資源活用、制度利用支援
• ケアマネジャー:ケアプラン作成、調整 etc.
このトータルサポートシステムがあるからこそ、私たちは皆様に
寄り添い続けることができます。